Sıkça Sorulan Sorular

Projeden etkilenen/etkilenmesi olası yerel toplulukların, çalışanların, dış paydaşların ve diğer paydaşların yatırımcıya projeye ilişkin konularda taleplerini (şikâyet, görüş/öneri, soru, bilgi edinme, geri bildirim, vs.) iletmesine ve yatırımcının faaliyetlerinden kaynaklanan olumsuz bir etki ve risk algı öngördüklerinde çözüm talep edebilmesine olanak tanıyan bir dizi düzenlemedir.

• Proje faydalanıcıları
• Projeden etkilenebilecek yerel topluluklar
• Yüklenici/Alt yüklenici çalışanları
• Danışman Çalışanları
• Tüm proje çalışanları
• Diğer tüm paydaş grupları

Şikâyet/ öneri başvurusunun proje kapsamında olmasına dikkat edilmelidir. Proje harici şikâyet/öneriler değerlendirmeye alınmayacaktır.

• Yaşadığınız sorunu, ‘Şikâyet/Öneri Formunda ‘detaylı bir şekilde açıklayın.
• Çözüme katkı sağlamayan, hakaret ve kötü söz içeren kelimeler kullanmayın.
• Kanıt içeren sorunu destekleyecek belgeleri ekleyebilirsiniz. “Doğrulama, Soruşturma ve Eylem” adımında çözümün hızlanmasına yardımcı olacaktır.
• Şikayetinizi göndermeden önce son bir kez okuyup kontrol edin.
• Sorunla ilgili bir gelişme olduğunda şikayetinizi güncelleyin.

• Proje Bölgesel Uygulama Birimleri ve İl Uygulama Birimlerine konulan gerek çalışanların gerekse proje hedef faydalanıcısı kesimin ulaşabileceği şikâyet kutuları,
• Yüklenici firmaların iş sahasında çalışanlarının görebileceği yerlere koyduğu şikâyet kutuları,
• Danışman firmanın çalışanlarının görebileceği yerlere koyduğu şikâyet kutuları,
• Çalışanların talep ve şikâyetlerinin Orman Genel Müdürlüğü Proje Koordinasyon Birimi’nde Şikâyet Mekanizmasından sorumlu kişiye iletebilecekleri, telefon ve internet adresi e-posta adreslerinin yer aldığı formlar,
• El Broşürleri, Proje Tanıtım Afişleri vb. dokümanlarında yer alan telefon ve internet adresi, e-posta adresleri ve formlar,
• Paydaşlar taleplerini, şikâyet kutuları, resmi yazı, dilekçe, e-posta, telefon, vb. gibi farklı yöntemler ile iletebilirler.
• Başvurular, Dünya Bankası'nın Şikâyet Çözüm Servisi'ne (GRS) de iletebileceklerdir.

Her türlü şikâyet kanalından, isimli ya da isimsiz yapılan tüm başvurular kabul edilecektir. İsimsiz başvurularda bir iletişim kanalı belirtilmediyse geri bildirim yapılamayacaktır.

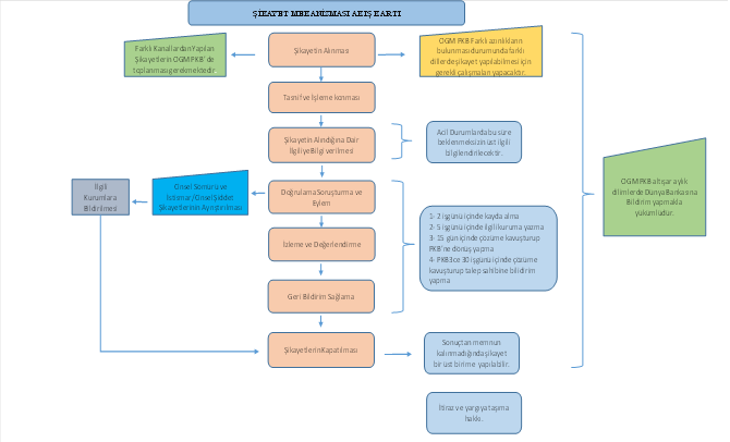
Şikâyet mekanizması temel süreci aşağıdaki şekildedir:

Adım 1: Talebin alınması
Her türlü şikâyet kanalından, isimli ya da isimsiz yapılan tüm başvurular kabul edilecektir. Projenin sorumlu tarafı Orman Genel Müdürlüğü-OGM ve Proje Uygulama Birimi-PUB şikâyet kutularında biriken talepleri haftalık olarak OGM Proje Koordinasyon Birimi’ne (PKB) iletecektir. Belirtilen sürelerde sorunların şikâyetin çözümlenememesi/talebin karşılanamaması durumunda üst ilgiliye bildirilmesi gerekmektedir.

Adım 2: Tasnif ve İşleme Koyma
Talep bilgilerinin birleştirilmesi, izlenmesi ve raporlanması amacıyla, Proje ile ilgili talepler ve geri bildirimler şikâyet mekanizmasının her bir düzeyinde alındıktan/iletildikten sonra belgelenecektir ve Proje Koordinasyon Birimi (PKB) bünyesindeki merkezi şikâyet mekanizması veri tabanına kaydedilecektir. Burada, proje tasarımı hakkında geri bildirimlerin alınmasını ve şikâyet mekanizmasının işlevselliğinin analiz edilmesini sağlamak amacıyla talep ve ilgili çözümü kayıt altına alınacaktır.
Cinsel sömürü ve istismar/cinsel şiddet şikâyetleri ayrıştırılacak ve ilgili kurumlara bildirilecektir. Cinsel sömürü ve istismar/cinsel şiddet şikâyetlerinde bilginin yetkisiz kişilerce açığa çıkarılmasının engellenmesi ve yeni bir mağduriyet yaratılmaması amacıyla gizlilik ve etik dosyalama ilkelerine dikkat edilecektir.
Merkezi bir şikâyet veri tabanı oluşturularak ve her başvuru sahibine ayrı bir referans numarası vererek taleplerin takip edilmesi hususunda sorumludur.

Adım 3: Talebin Alındığının Bildirimi ve Takibi
Her türlü iletişim kanalından yapılan tüm başvurular kayıt altına alınacaktır. İsimsiz başvuru değil ise talep alındığına dair ilgilisine 3 gün içerisinde talebin alındığına dair bildirim yapılmaktadır. İsimsiz başvurularda bir iletişim kanalı belirtilmediyse geri bildirim yapılamayacaktır.

Adım 4: Doğrulama, Soruşturma ve Eylem
Doğrulama ve soruşturma işlemi, talebin geçerliliğini tespit etmek ve ilgili konuyu çevreleyen koşulları net bir şekilde ortaya koyabilmek için, talep hakkındaki bilgilerin toplanmasını içerir. Talep hangi Kurum ile ilgili ise acilen İlgili Kuruma yazılarak konunun incelenmesi, değerlendirilmesi ve süresi içinde geriye dönüş yapılması istenecektir.

Adım 5: İzleme ve Değerlendirme
İzleme faaliyeti, talepleri takip ederek çözümleri doğrultusunda ne ölçüde ilerleme kaydedildiğini değerlendirme işlemidir. Sonuçta, proje ile ilgili olarak alınan, çözülen ve çözümlenmeyi bekleyen taleplerin sayılarının birleştirilmesinden, izlenmesinden ve bildirilmesinden Proje Koordinasyon Birimi (PKB) içerisindeki yetkili/yetkililer sorumlu olacaktır. Tüm bu veriler her ay sonunda raporlanmak üzere Proje Koordinasyon Birimi (PKB) Şikâyet Mekanizması Sorumlusu tarafından derlenecektir.

Adım 6: Geri Bildirim Sağlama
Bu adım, Şikâyet Mekanizması (ŞM) kullanıcılarının ve daha geniş anlamda kamuoyunun soruşturmaların sonuçları ve gerçekleştirilen işlemler hakkında bilgilendirilmesini içerir. Proje Koordinasyon Birimi (PKB), Proje Şikâyet Mekanizmasının (ŞM) uygulanmasına ilişkin her üç ayda bir rapor hazırlayacaktır. Ayrıca, taleplere ilişkin veriler talep edilmesi halinde Dünya Bankası’nın proje denetleme misyonlarına sunulacaktır.

Adım 7: Şikayetlerin Kapatılması
Paydaş kurumlar ve Proje Uygulama Birimleri (PUB), Proje Koordinasyon Birimi (PKB) tarafından kendilerine iletilen talebi on beş (15) iş günü içinde değerlendirecek, çözüme kavuşturacak ve Proje Koordinasyon Birimine (PKB) yazılı cevap verecektir. Proje Koordinasyon Birimi (PKB) Şikâyet Mekanizması Sorumlusu, her talebi, t​alebin alınmasından sonraki otuz (30) iş günü içinde çözüme kavuşturarak şikâyet sahibine bilgi verecektir. Çözülemeyecek ve incelemenin uzun süreceği durumlarda şikâyet sahibine ve sorumlu üst ilgiliye gecikme sebepleri ve alınacak önlemler hakkında bilgi verilecektir. İncelemenin sonunda gerekli cevaplar şikâyet sahibine yazılı olarak bildirilecektir.
Başvuru sahibi verilen karardan/çözümden memnun kalmadığı takdirde mahkemeye başvurabilir.

Özetle akış şeması:



​​





​​​